BETSM足球分析软件_概率建模预测比赛结果

BETSM足球分析软件选用一种流行的概率建模方法给出足球数据自变量相互关系。

BETSM概率模型的概率能够是逻辑性的或物理性质的。

在搭建BETSM概率模型时仅从此前的专业知识看来,概率是不确定性的。

当从统计数据中学习培训这种互联网时概率是物理学的(他们的值将会是不确定性)。

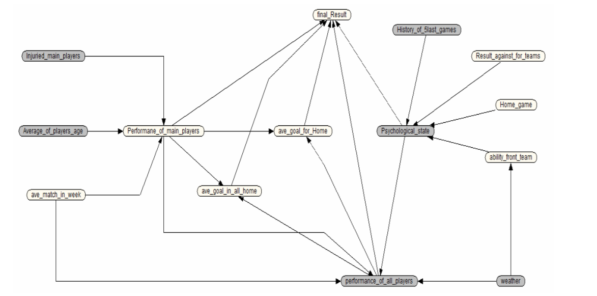
表明搭建概率模型的全过程互联网,考虑到检验足球赛事诱盘的问题。

人们最先明确要模型的自变量。

BETSM概率建模构建的下一阶段,我们倾向于实现一个有向非循环的处理过程,保证分析的独立性。

选择主要因素及相关因素信息有很多因素会影响从相关团队。

任何事情中的困难之一对给定效果所涉及的关系的调查是在很大程度上确定要研究的属性并预先确定可能找到的关系。

所以,行为选择要研究的模型和属性设置边界关于什么可以被发现。

所以我们试图找出影响足球成绩的主要因素。

我们把他们分成两组:1)非心理因素2)心理因素

足球分析专家用它们来预测比赛结果。

足球预测一直是个有趣的课题,BETSM研究人员试图找到一个解决办法。

所以我们提供了一种概率建模方法展示了大数据统计分析的工作原理,其中使用的数据基于足球统计数据。